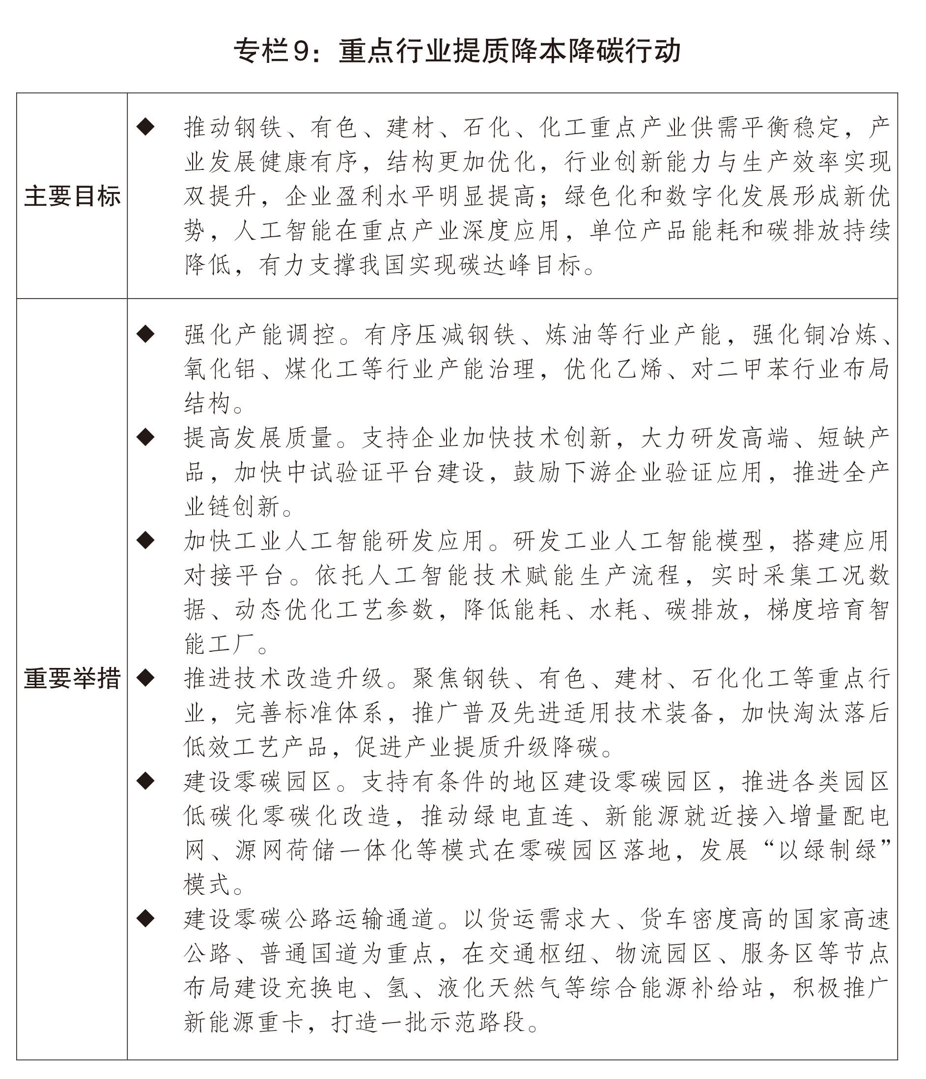
胜宇配资 两会受权发布丨关于2025年国民经济和社会发展计划执行情况与2026年国民经济和社会发展计划草案的报告(专栏9) 胜宇配资 来源:高开网配资APP下载 网站:星速优配 日期:2026-03-15 15:28:19 查看:149